博彩网站

博彩网站| 博彩网站| 新闻动态
【活动】博彩网站-体育博彩网站 22级励耘班科研轮转中期汇报大会顺利召开
发布时间:2023-11-21      作者:       浏览量:       【关闭

11月18日在英东楼342教室,22级励耘班科研轮转中期汇报大会顺利召开。本次会议由22级励耘班班主任高梦宇老师主持,邀请了本科生人才培养团队励耘方向负责人胡月琴老师、团队教学骨干王乾东老师以及团队骨干教师兼轮转导师代表胡啸老师担任现场评委,在现场与同学们进行亲切交流和自由互动。

博彩网站

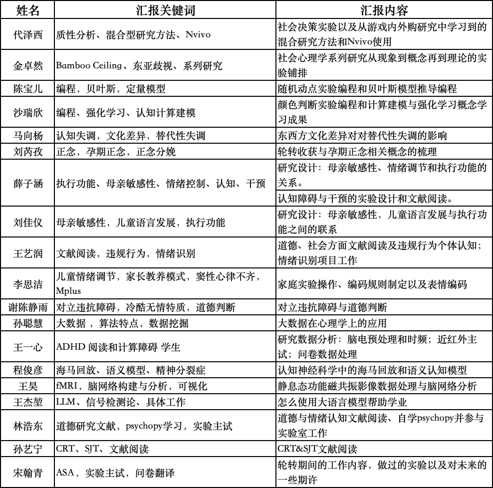
本次中期汇报作为22级科研轮转的重要节点,通过阶段性总结与反思让同学们持续保持对科研的热情和讨索,同时能够在有计划有体系的指导中更好地进行科研实践,并进一步加深对当前心理学领域前沿研究的理解。此外,同学们在轮转还参与了多项实验室的实践活动,学习并掌握了常见的心理学研究方法和技巧。这些基础训练和实操为他们后续的高阶科研工作奠定了基础。

从汇报的主题和展示效果来看,目前在项目参与初期,多数同学通过进组学习、文献阅读和基础数据分析等工作,从实践中加深了对课堂内所学理论的理解。与此同时,励耘班的同学们也展现出了勇于探索的精神。他们积极主动地提出了自己的研究想法,并选择了感兴趣的研究方向。在导师的指导下,进行了一系列创新性的实验与调查。他们运用所学的研究方法和技巧,深入对部分主题进行了探索和研究设计。这种勇于探索的精神不仅使科研工作更加富有创造力,更使他们从中获得了成长。通过现场与评委老师和学长的问答互动,进一步调整和细化轮转计划,解决当前困惑的主要问题,增加了同学们对下一阶段轮转的方向性和自信心。

博彩网站

此次中期汇报不仅集中展示了22级励耘班同学在科研上的主动性和努力,也给予了励耘方向团队老师更多的正向反馈和思考。同时,对于同学们在轮转中的快速成长,团队对所有参与轮转指导的导师们致以最诚挚的谢意,感谢卞冉老师、陈姚静老师、刘超老师、刘红云老师、刘然老师、柳昀哲老师、韩卓老师、高梦宇老师、胡啸老师、蔺秀云老师、汪寅老师、王芳老师、杨秀杰老师、夏明睿老师的辛勤指导(排名不分先后),后续励耘方向团队将协同各位导师一道持续为同学们的科研轮转及长期发展提供助力。

供图/供稿:本科生人才培养团队励耘方向

上一篇:【活动】体育博彩网站 生活指导室新生雪绒花宿舍长培训会顺利召开

下一篇:【活动】21级本科综合团支部“中国式现代化”专题学习顺利召开