博彩网站
ENGLISH VERSION
博彩网站
博彩网站 概况
博彩网站 现状
历史沿革
党委领导
行政领导
行政管理
学术管理
党群组织
博彩网站
新闻动态
活动预告
通知公告
人才培养
招生招聘
热点视频
博彩网站 简报
师资队伍
专任教师
兼职教师
国重科研团队
人才培养
临床与咨询心理学院
本科生培养
学术型研究生培养
专业硕士培养
培养动态
通知公告
管理规定
科学研究
教研机构
重大项目
学术刊物
实验资源
学术报告
学术前沿
国际交流
新闻动态
通知公告
教师交流流程
学生交流流程
博彩网站 境外交流项目
奖学金资助
学生交流经验分享
学生发展
理想信念
学业发展
实践创新
职业发展
健康生活
党建工会
党建思政
教工之家
悼念张先生
悼念冯先生
悼念刘力教授
人才招聘
校友之窗
校友活动
活动预告
校友风采
校友会
博彩网站
|
博彩网站
| 通知公告
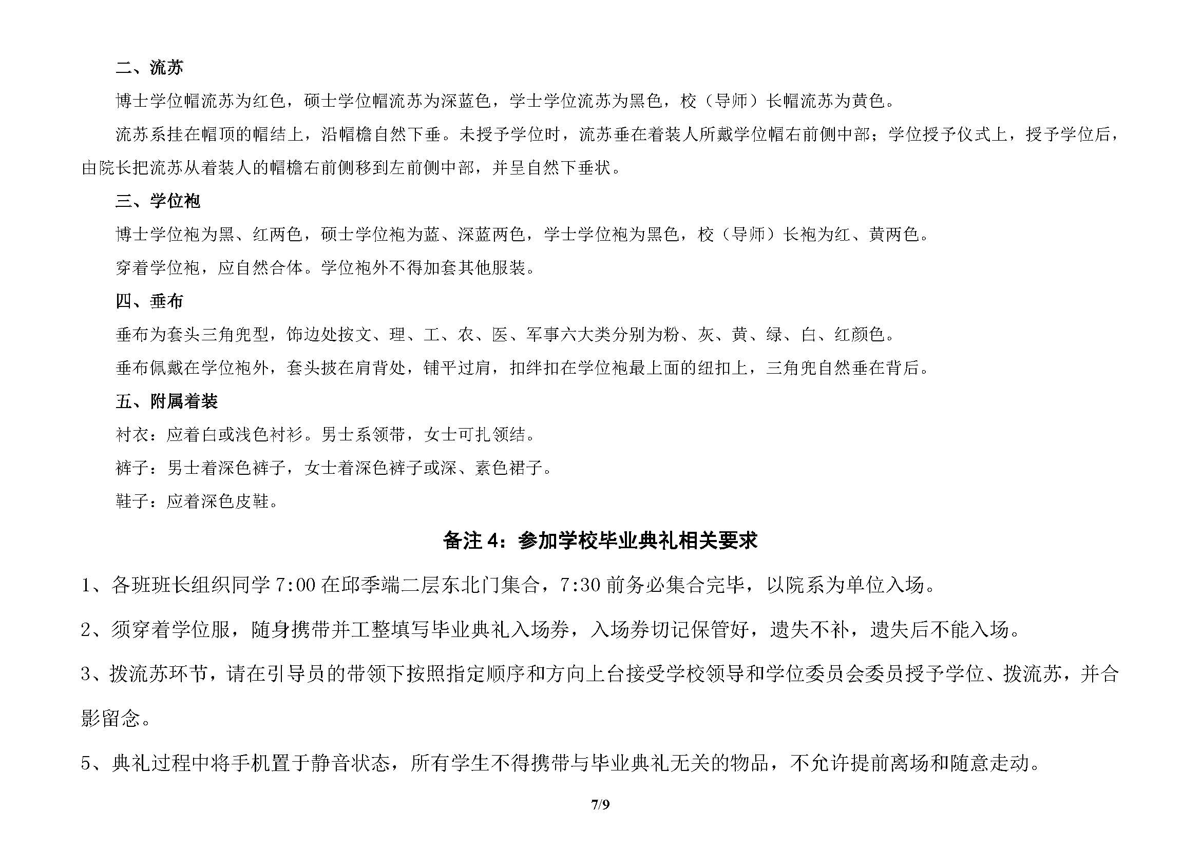
【研究生】体育博彩网站 2018届研究生毕业生离校安排日推表
发布时间:2018-06-21 作者: 浏览量: 【
关闭
】
上一篇:
【通知】关于2018年春季学期勤工助学工作总结和考核评优的通知
下一篇:
【实践项目】体育博彩网站 2018年暑期社会实践项目心理学生涯人物访谈